
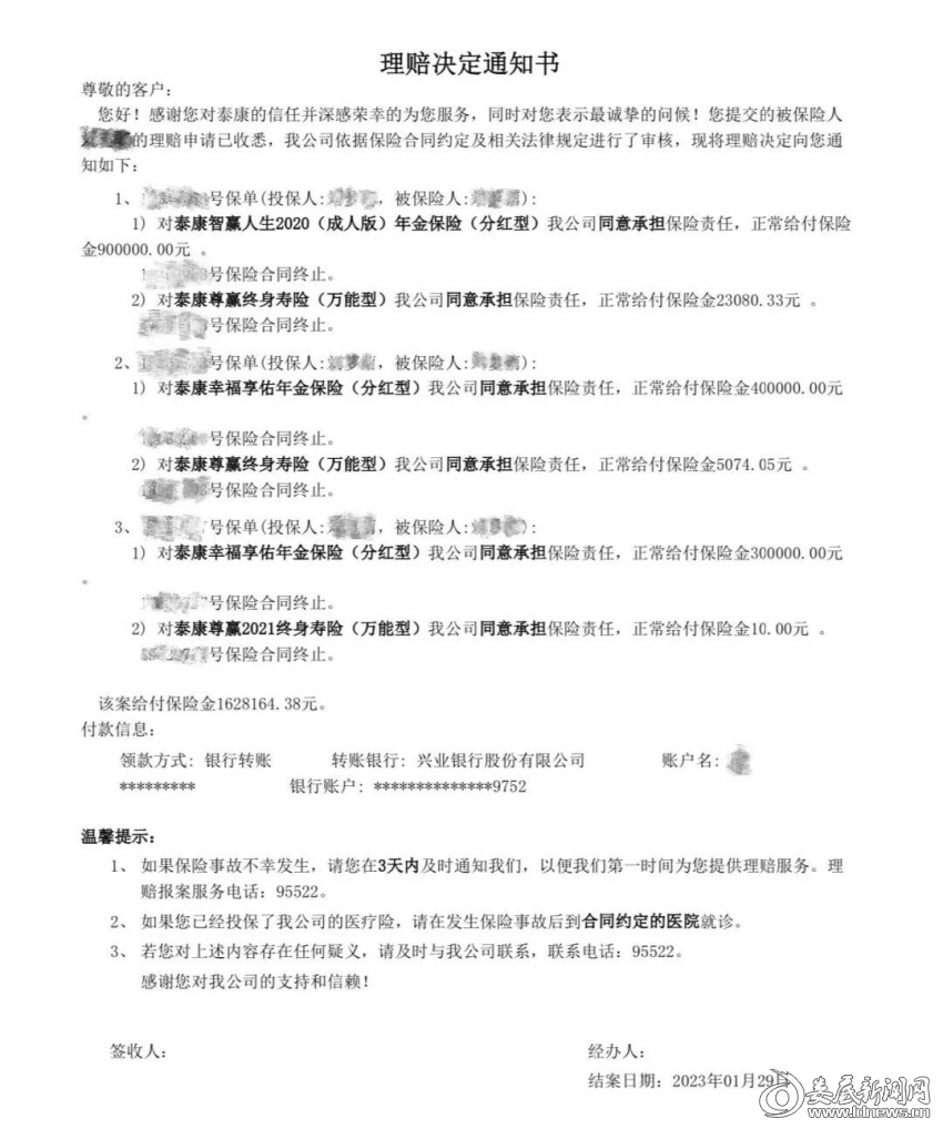
(泰康人寿客户李女士的理赔决定通知书)
近日,泰康人寿为保险金信托客户理赔160余万元,为泰康首例。
2020年,泰康人寿客户李女士(化名)陆续购买了多份年金、终身寿险保险,在了解到保险金信托的优势后,果断将受益人变更为国投泰康信托有限公司,并制定了详细的保险金信托计划。
2022年末,李女士不幸患癌身故,家人随即通知了信托公司,全权委托信托公司负责办理理赔事务。泰康人寿收到信托公司的理赔申请后,协助准备相关理赔材料,很快将李女士身故保险金160余万元赔付给信托公司。之后,信托公司代管并运作理赔金,按照李女士生前制定的计划,按条件、分期限给付指定的信托受益人。
薄薄的一张保单,承载着厚重的保险责任。保险金信托结合了保险的杠杆功能与家族信托的隔离、传承特性,成为了高净值客户的“新宠”,完美满足了高净值客户生前与身后对家庭财富保障的管理和安排。
当前,家庭信托逐渐进入高净值人士财富管理的视野之中。相较家庭信托的最低设立门槛是1000万元,保险金信托的入围门槛相对较低,可通过信托机构的资产管理实现财富的增值。保险金信托一方面利用保险的风险管理和杠杆功能,一方面充分整合了信托的财富管理、风险隔离、税务筹划、灵活传承的功能,实现了1+1>2的财富传承目标,是高净值人士使用信托进行财富传承的敲门砖。
责任编辑:朱亚男
网友评论